HYBRID CONTROL SYSTEM, Diagnostic DTC:P324E-788

DTC Code DTC Name
P324E-788 MG-ECU Power Relay Intermittent Circuit

DESCRIPTION

If the MG ECU, which is built into in the inverter with converter assembly, is reset due to a problem with the power source in the inverter, the hybrid vehicle control ECU will stored this DTC.

DTC No.

Detection Item

DTC Detection Condition

Trouble Area

MIL

Warning Indicate

P324E-788

MG-ECU Power Relay Intermittent Circuit

Error in reset signal from the inverter assembly power source IC:

If internal power source voltage drops below the normal CPU operating voltage or the ROM/RAM is malfunctioning, the power source IC resets the MG ECU and stores this DTC.

(1 trip detection logic)

  • Wire harness or connector

  • Inverter with converter assembly

Does not come on

Master Warning Light:

Comes on

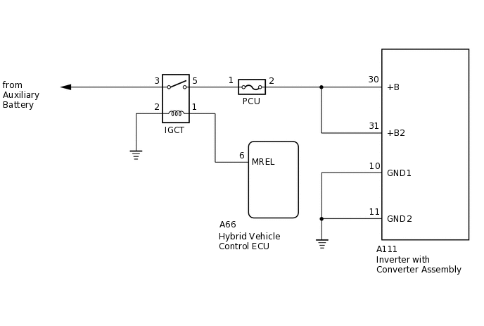
WIRING DIAGRAM

A287787E22

CAUTION / NOTICE / HINT

CAUTION:
  • Before inspecting the high-voltage system or disconnecting the low voltage connector of the inverter with converter assembly, take safety precautions such as wearing insulated gloves and removing the service plug grip to prevent electrical shocks. After removing the service plug grip, put it in your pocket to prevent other technicians from accidentally reconnecting it while you are working on the high-voltage system.

  • After removing the service plug grip, wait for at least 10 minutes before touching any of the high-voltage connectors or terminals. After waiting for 10 minutes, check the voltage at the terminals in the inspection point in the inverter with converter assembly. The voltage should be 0 V before beginning work.

    Click here

    Tip:

    Waiting for at least 10 minutes is required to discharge the high-voltage capacitor inside the inverter with converter assembly.

Note:

After turning the power switch off, waiting time may be required before disconnecting the cable from the negative (-) auxiliary battery terminal. Therefore, make sure to read the disconnecting the cable from the negative (-) auxiliary battery terminal notices before proceeding with work.

Click hereClick hereClick hereClick here

Tip:

After the repair, clear the DTCs and perform the following procedure to check that DTCs are not output.

  1. Turn the power switch on (IG) and wait for 5 seconds or more.

PROCEDURE

  1. CHECK DTC OUTPUT (HYBRID CONTROL)

    1. Connect the GTS to the DLC3.

    2. Turn the power switch on (IG).

    3. Enter the following menus: Powertrain / Hybrid Control / Trouble Codes.

    4. Check for DTCs.

      Powertrain > Hybrid Control > Trouble Codes

      Result

      Result

      Proceed to

      P324E-788 only is output or any DTCs other than U0110-159, 160, 656, 657 is also output.

      A

      U0110-159, 160, 656, 657 are also output.

      B

    5. Turn the power switch off.

    B

    GO TO DTC CHART (HYBRID CONTROL SYSTEM)

    A
  2. CHECK CONNECTOR CONNECTION CONDITION (INVERTER WITH CONVERTER ASSEMBLY CONNECTOR)

    Click here

    Result

    Result

    Proceed to

    OK

    A

    NG (The connector is not connected securely.)

    B

    NG (The terminals are not making secure contact or are deformed, or water or foreign matter exists in the connector.)

    C

    B

    CONNECT SECURELY

    C

    REPAIR OR REPLACE HARNESS OR CONNECTOR

    A
  3. CHECK HARNESS AND CONNECTOR (INVERTER WITH CONVERTER ASSEMBLY - IGCT RELAY)

    CAUTION:

    Be sure to wear insulated gloves.

    1. Check that the service plug grip is not installed.

      Note:

      After removing the service plug grip, do not turn the power switch on (READY), unless instructed by the repair manual because this may cause a malfunction.

    2. Disconnect the A111 inverter with converter assembly connector.

    3. Remove the IGCT relay from the No. 2 engine room relay block and junction block assembly.

    4. Measure the resistance according to the value(s) in the table below.

      C298823C05

      *1

      No. 2 Engine Room Relay Block and Junction Block Assembly

      *2

      IGCT Relay

      *a

      Front view of wire harness connector

      (to Inverter with Converter Assembly)

      -

      -

      Standard Resistance

      Tester Connection

      Condition

      Specified Condition

      A111-30 (+B) - 5 (IGCT relay)

      Power switch off

      Below 1 Ω

      A111-31 (+B2) - 5 (IGCT relay)

      Power switch off

      Below 1 Ω

      A111-10 (GND1) - Body ground

      Power switch off

      Below 1 Ω

      A111-11 (GND2) - Body ground

      Power switch off

      Below 1 Ω

    5. Install the IGCT relay.

    6. Reconnect the A111 inverter with converter assembly connector.

    Result

    Proceed to

    OK

    NG

    OK

    REPLACE INVERTER WITH CONVERTER ASSEMBLY

    NG

    REPAIR OR REPLACE HARNESS OR CONNECTOR