СИСТЕМА ИЗМЕРИТЕЛЬНЫХ ПРИБОРОВ И ИНДИКАТОРОВ СХЕМА СИСТЕМЫ

  1. СИГНАЛ ШИНЫ CAN

    Для моделей с левосторонним рулевым управлением: Нажмите здесьЩелкните по следующей ссылке

    Для моделей с правосторонним рулевым управлением: Нажмите здесьЩелкните по следующей ссылке

  2. СИГНАЛ ПРЯМОГО СОЕДИНЕНИЯ

    E310026E01
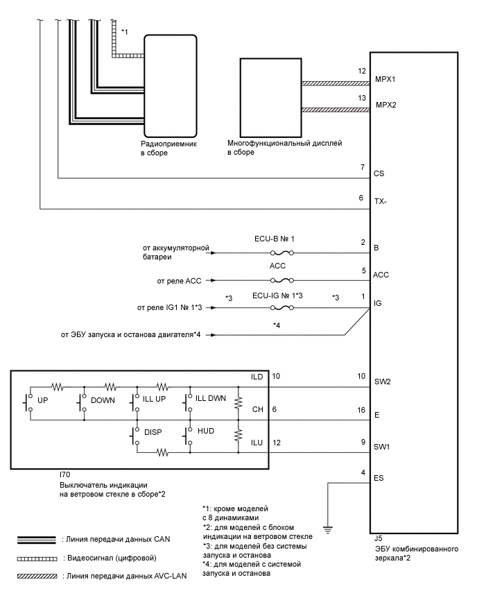
    E310624E01
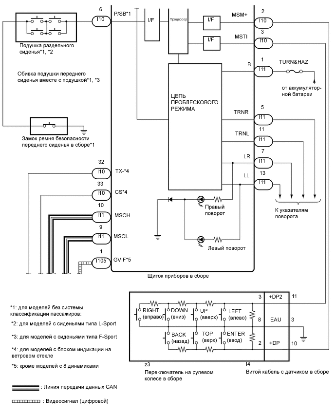
    E300826E02
    E310027E01