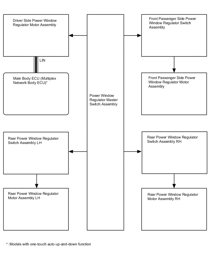
POWER WINDOW CONTROL SYSTEM

A01QFPXE01