SFI SYSTEM(w/ EGR System), Diagnostic DTC:P0351,P0352,P0353 and P0354

DTC Code DTC Name
P0351 Ignition Coil "A" Primary / Secondary Circuit
P0352 Ignition Coil "B" Primary / Secondary Circuit
P0353 Ignition Coil "C" Primary / Secondary Circuit
P0354 Ignition Coil "D" Primary / Secondary Circuit

DESCRIPTION

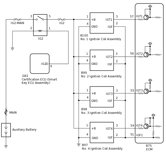
A299080E03
Tip:
  • These DTCs indicate malfunctions relating to the primary circuit.

  • If DTC P0351 is output, check the No. 1 ignition coil assembly (No. 1 cylinder) circuit.

  • If DTC P0352 is output, check the No. 2 ignition coil assembly (No. 2 cylinder) circuit.

  • If DTC P0353 is output, check the No. 3 ignition coil assembly (No. 3 cylinder) circuit.

  • If DTC P0354 is output, check the No. 4 ignition coil assembly (No. 4 cylinder) circuit.

A Direct Ignition System (DIS) is used on this vehicle.

The DIS is a 1-cylinder ignition system in which each cylinder is ignited by one ignition coil assembly and one spark plug is connected to the end of each secondary wiring. A powerful voltage, generated in the secondary wiring, is applied directly to each spark plug. The spark of the spark plugs passes from the center electrode to the ground electrodes.

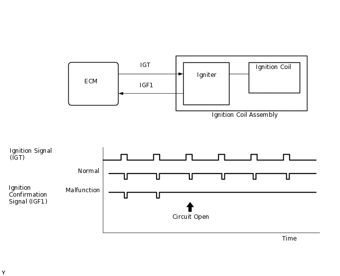
The ECM determines the ignition timing and transmits the ignition (IGT) signals to each cylinder. Using the IGT signal, the ECM turns the power transistor inside the igniter on and off. The power transistor, in turn, switches the current supplied to the primary coil on and off. When the current to the primary coil is cut off, a powerful voltage is generated in the secondary coil. This voltage is applied to the spark plugs, causing them to spark inside the cylinders. As the ECM cuts the current to the primary coil, the igniter sends back an ignition confirmation (IGF1) signal to the ECM, for each cylinder ignition.

A255924E19

DTC No.

Detection Item

DTC Detection Condition

Trouble Area

MIL

Memory

P0351

Ignition Coil "A" Primary / Secondary Circuit

No IGF1 signal to ECM while the engine is running (1 trip detection logic).

  • Ignition system

  • Open or short in IGF1 or IGT1 circuit between ignition coil assembly and ECM

  • No. 1 ignition coil assembly

  • IG2 relay

  • ECM

Comes on

DTC stored

P0352

Ignition Coil "B" Primary / Secondary Circuit

No IGF1 signal to ECM while the engine is running (1 trip detection logic).

  • Ignition system

  • Open or short in IGF1 or IGT2 circuit between ignition coil assembly and ECM

  • No. 2 ignition coil assembly

  • IG2 relay

  • ECM

Comes on

DTC stored

P0353

Ignition Coil "C" Primary / Secondary Circuit

No IGF1 signal to ECM while the engine is running (1 trip detection logic).

  • Ignition system

  • Open or short in IGF1 or IGT3 circuit between ignition coil assembly and ECM

  • No. 3 ignition coil assembly

  • IG2 relay

  • ECM

Comes on

DTC stored

P0354

Ignition Coil "D" Primary / Secondary Circuit

No IGF1 signal to ECM while the engine is running (1 trip detection logic).

  • Ignition system

  • Open or short in IGF1 or IGT4 circuit between ignition coil assembly and ECM

  • No. 4 ignition coil assembly

  • IG2 relay

  • ECM

Comes on

DTC stored

Reference: Inspection using an oscilloscope

Tip:

While idling the engine, check the waveform between terminals IGT (1 to 4) and E1, and IGF1 and E1 of the ECM connector.

ECM Terminal Name

IGT: Between IGT (1 to 4) and E1

IGF: Between IGF1 and E1

Tester Range

2 V/DIV., 20 ms./DIV.

Condition

Idling with warm engine

MONITOR DESCRIPTION

A212405E36

If the ECM does not receive any IGF1 signals despite transmitting the IGT signal, it interprets this as a fault in the igniter and stores a DTC.

MONITOR STRATEGY

Required Sensors/Components (Main)

Igniter (Cylinder 1 to 4)

Required Sensors/Components (Related)

Crankshaft position sensor

Frequency of Operation

Continuous

CONFIRMATION DRIVING PATTERN

  1. Put the engine in inspection mode (maintenance mode).

    Click here

  2. Start the engine.

  3. Idle the engine for 10 seconds or more.

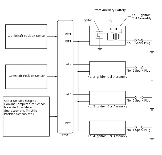
WIRING DIAGRAM

A312549E07

CAUTION / NOTICE / HINT

Note:

Inspect the fuses for circuits related to this system before performing the following procedure.

Tip:

Read freeze frame data using the GTS. The ECM records vehicle and driving condition information as freeze frame data the moment a DTC is stored. When troubleshooting, freeze frame data can help determine if the vehicle was moving or stationary, if the engine was warmed up or not, if the air fuel ratio was lean or rich, and other data from the time the malfunction occurred.

PROCEDURE

  1. READ OUTPUT DTCS (DTC P0351, P0352, P0353 OR P0354)

    1. Connect the GTS to the DLC3.

    2. Turn the power switch on (IG).

    3. Turn the GTS on.

    4. Clear the DTCs.

      Click here

      Powertrain > Engine and ECT > Clear DTCs

    5. Turn the power switch off and wait for at least 30 seconds.

    6. Shuffle the arrangement of the ignition coil assemblies (among No. 1 to No. 4 cylinders).

      Note:

      Do not change the location of the connectors.

    7. Perform a simulation test.

    8. Enter the following menus: Powertrain / Engine and ECT / Trouble Codes.

    9. Read the DTCs.

      Powertrain > Engine and ECT > Trouble Codes

      Result

      Result

      Proceed to

      Same DTC output

      A

      Different ignition coil DTC output

      B

      Tip:

      Perform "Inspection After Repair" after replacing the ignition coil assembly.

      Click here

    B

    REPLACE IGNITION COIL ASSEMBLY

    A
  2. CHECK HARNESS AND CONNECTOR (IGNITION COIL ASSEMBLY - BODY GROUND)

    1. Disconnect the ignition coil assembly connector.

    2. Measure the resistance according to the value(s) in the table below.

      Standard Resistance

      Tester Connection

      Condition

      Specified Condition

      B100-4 (GND) - Body ground

      Always

      Below 1 Ω

      B99-4 (GND) - Body ground

      Always

      Below 1 Ω

      B98-4 (GND) - Body ground

      Always

      Below 1 Ω

      B97-4 (GND) - Body ground

      Always

      Below 1 Ω

    Result

    Proceed to

    OK

    NG

    NG

    REPAIR OR REPLACE HARNESS OR CONNECTOR

    OK
  3. CHECK TERMINAL VOLTAGE (POWER SOURCE OF IGNITION COIL ASSEMBLY)

    A373727C05

    *a

    Front view of wire harness connector

    (to Ignition Coil Assembly)

    1. Disconnect the ignition coil assembly connector.

    2. Turn the power switch on (IG).

    3. Measure the voltage according to the value(s) in the table below.

      Standard Voltage

      Tester Connection

      Condition

      Specified Condition

      B100-1 (+B) - B100-4 (GND)

      Power switch on (IG)

      11 to 14 V

      B99-1 (+B) - B99-4 (GND)

      Power switch on (IG)

      11 to 14 V

      B98-1 (+B) - B98-4 (GND)

      Power switch on (IG)

      11 to 14 V

      B97-1 (+B) - B97-4 (GND)

      Power switch on (IG)

      11 to 14 V

    Result

    Proceed to

    OK

    NG

    NG

    CHECK HARNESS AND CONNECTOR (IGNITION COIL ASSEMBLY - IG2 RELAY)Click here

    OK
  4. CHECK HARNESS AND CONNECTOR (IGNITION COIL ASSEMBLY - ECM)

    1. Disconnect the ignition coil assembly connector.

    2. Disconnect the ECM connector.

    3. Measure the resistance according to the value(s) in the table below.

      Standard Resistance

      Tester Connection

      Condition

      Specified Condition

      B100-3 (IGT1) - B75-57 (IGT1)

      Always

      Below 1 Ω

      B99-3 (IGT2) - B75-56 (IGT2)

      Always

      Below 1 Ω

      B98-3 (IGT3) - B75-55 (IGT3)

      Always

      Below 1 Ω

      B97-3 (IGT4) - B75-54 (IGT4)

      Always

      Below 1 Ω

      B100-2 (IGF) - B75-51 (IGF1)

      Always

      Below 1 Ω

      B99-2 (IGF) - B75-51 (IGF1)

      Always

      Below 1 Ω

      B98-2 (IGF) - B75-51 (IGF1)

      Always

      Below 1 Ω

      B97-2 (IGF) - B75-51 (IGF1)

      Always

      Below 1 Ω

      B100-3 (IGT1) or B75-57 (IGT1) - Body ground and other terminals

      Always

      10 kΩ or higher

      B99-3 (IGT2) or B75-56 (IGT2) - Body ground and other terminals

      Always

      10 kΩ or higher

      B98-3 (IGT3) or B75-55 (IGT3) - Body ground and other terminals

      Always

      10 kΩ or higher

      B97-3 (IGT4) or B75-54 (IGT4) - Body ground and other terminals

      Always

      10 kΩ or higher

      B100-2 (IGF) or B75-51 (IGF1) - Body ground and other terminals

      Always

      10 kΩ or higher

      B99-2 (IGF) or B75-51 (IGF1) - Body ground and other terminals

      Always

      10 kΩ or higher

      B98-2 (IGF) or B75-51 (IGF1) - Body ground and other terminals

      Always

      10 kΩ or higher

      B97-2 (IGF) or B75-51 (IGF1) - Body ground and other terminals

      Always

      10 kΩ or higher

    Result

    Proceed to

    OK

    NG

    OK

    REPLACE ECM

    NG

    REPAIR OR REPLACE HARNESS OR CONNECTOR

  5. CHECK HARNESS AND CONNECTOR (IGNITION COIL ASSEMBLY - IG2 RELAY)

    1. Disconnect the ignition coil assembly connector.

    2. Remove the IG2 relay from the engine room relay block and junction block assembly.

    3. Measure the resistance according to the value(s) in the table below.

      Standard Resistance

      Tester Connection

      Condition

      Specified Condition

      B100-1 (+B) - 5 (IG2 relay)

      Always

      Below 1 Ω

      B99-1 (+B) - 5 (IG2 relay)

      Always

      Below 1 Ω

      B98-1 (+B) - 5 (IG2 relay)

      Always

      Below 1 Ω

      B97-1 (+B) - 5 (IG2 relay)

      Always

      Below 1 Ω

      B100-1 (+B) or 5 (IG2 relay) - Body ground and other terminals

      Always

      10 kΩ or higher

      B99-1 (+B) or 5 (IG2 relay) - Body ground and other terminals

      Always

      10 kΩ or higher

      B98-1 (+B) or 5 (IG2 relay) - Body ground and other terminals

      Always

      10 kΩ or higher

      B97-1 (+B) or 5 (IG2 relay) - Body ground and other terminals

      Always

      10 kΩ or higher

    Result

    Proceed to

    OK

    NG

    OK

    GO TO ECM POWER SOURCE CIRCUIT

    NG

    REPAIR OR REPLACE HARNESS OR CONNECTOR