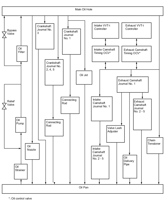
LUBRICATION SYSTEM

A01KX00E01