MIRROR SYSTEM

Figure 1. Electric Remote Mirror

B002FHBE04

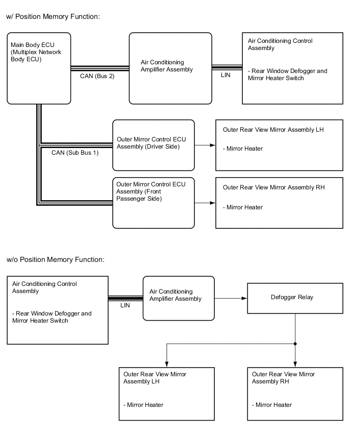
Figure 2. Mirror Heater System

B002FICE02